全国咨询热线
电话:185-8229-3065
网站首页
律师简介
法律法规
法律常识
我们的动态
执业领域
主攻领域
代理案子
服务流程
联系我们
SERVICE PROJECT
执业领域
主攻领域
Contact Us
联系我们
执业单位:四川欣特律师事务所
执业地区:四川省-南充市-阆中市
电话:18582293065
办公地址:四川省阆中市巴都大道紫荆城1幢1-11
擅长领域:
交通事故责任纠纷、婚姻家事纠纷、合同纠纷、刑事辩护、刑事附带民事诉讼
你现在的位置:
网站首页
>
执业领域
>
主攻领域
>
主攻领域
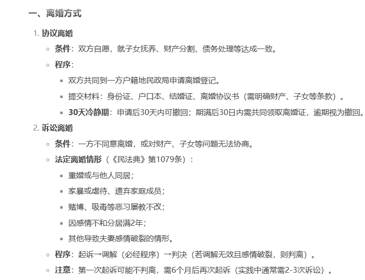
婚姻家庭
更新时间:
2025-05-08 16:27:08
上一篇:已经没有了
下一篇:
刑事辩护